米兰资讯 /
你的位置:米兰体育官方网站 - MILAN > 米兰资讯 > 米兰体育官网 广州200多个“电鸡”持拍点刚更新,这些点波及白云→
米兰体育官网 广州200多个“电鸡”持拍点刚更新,这些点波及白云→
发布日期:2026-04-13 12:13 点击次数:165

电动自行车主请审视
持拍取证点位有变化
波及白云区白云大路北、广从路等
多个主要路段
📣📣📣
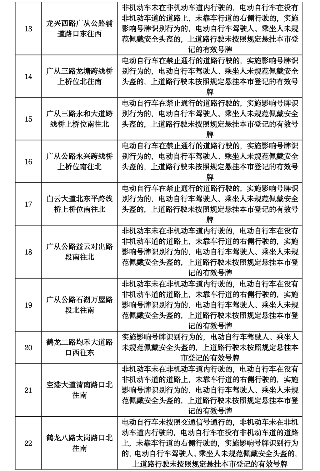
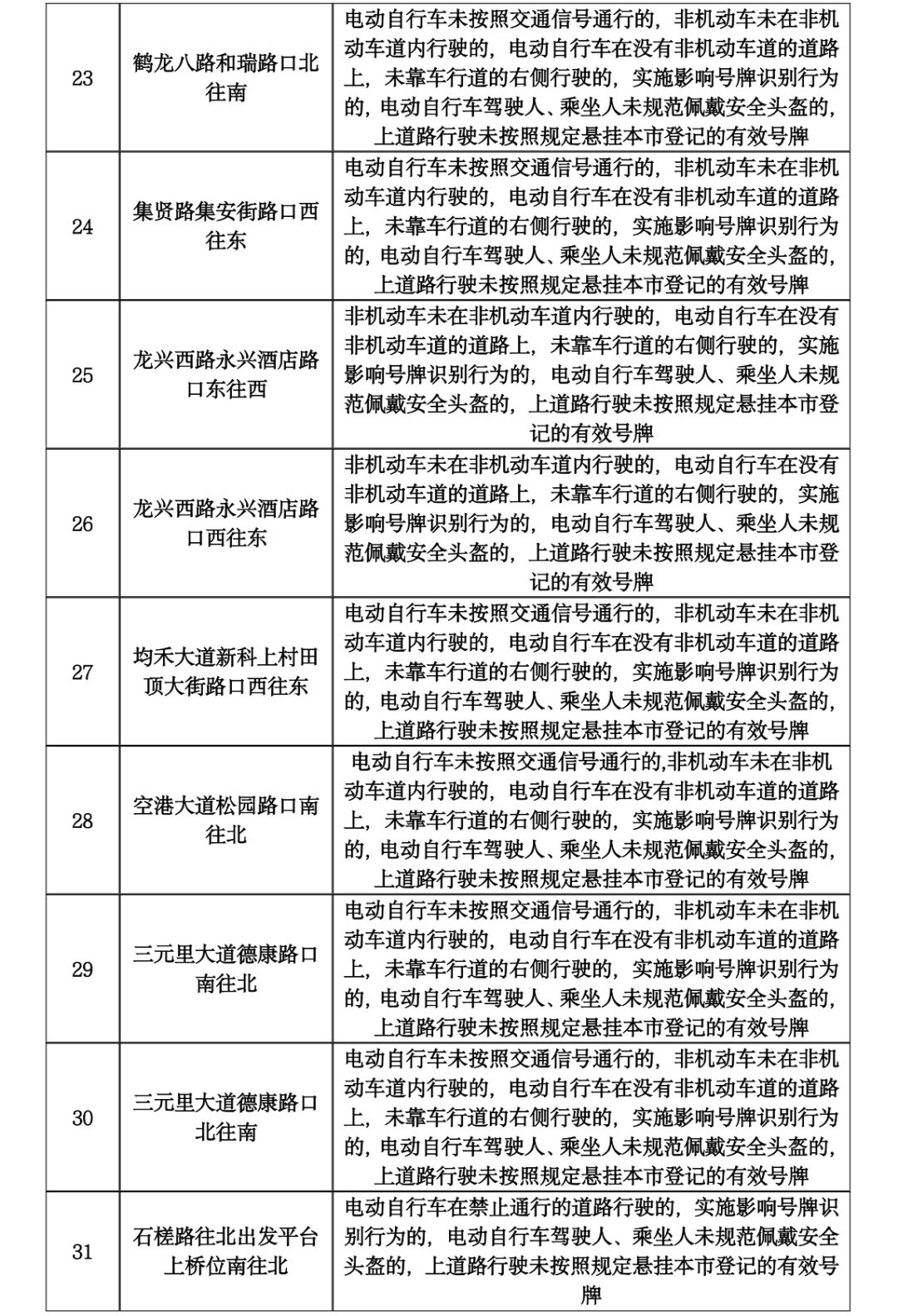
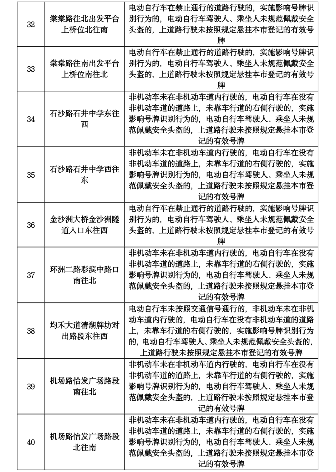
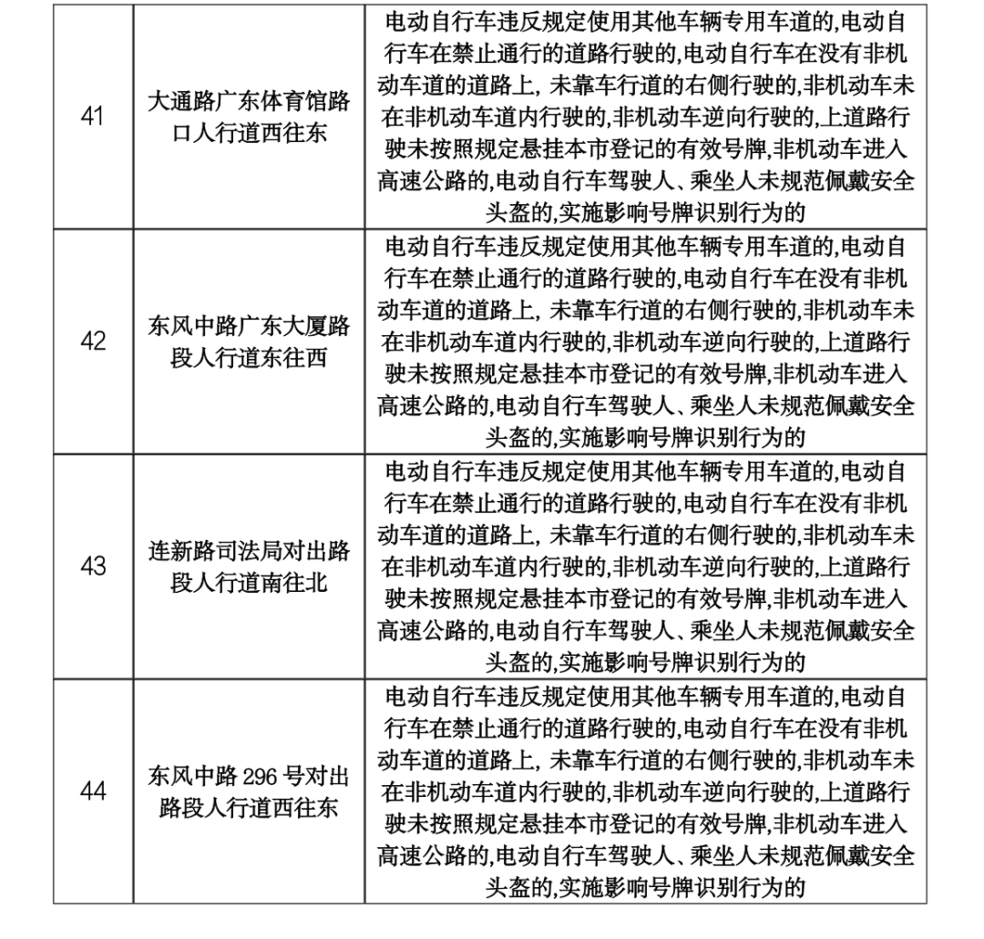
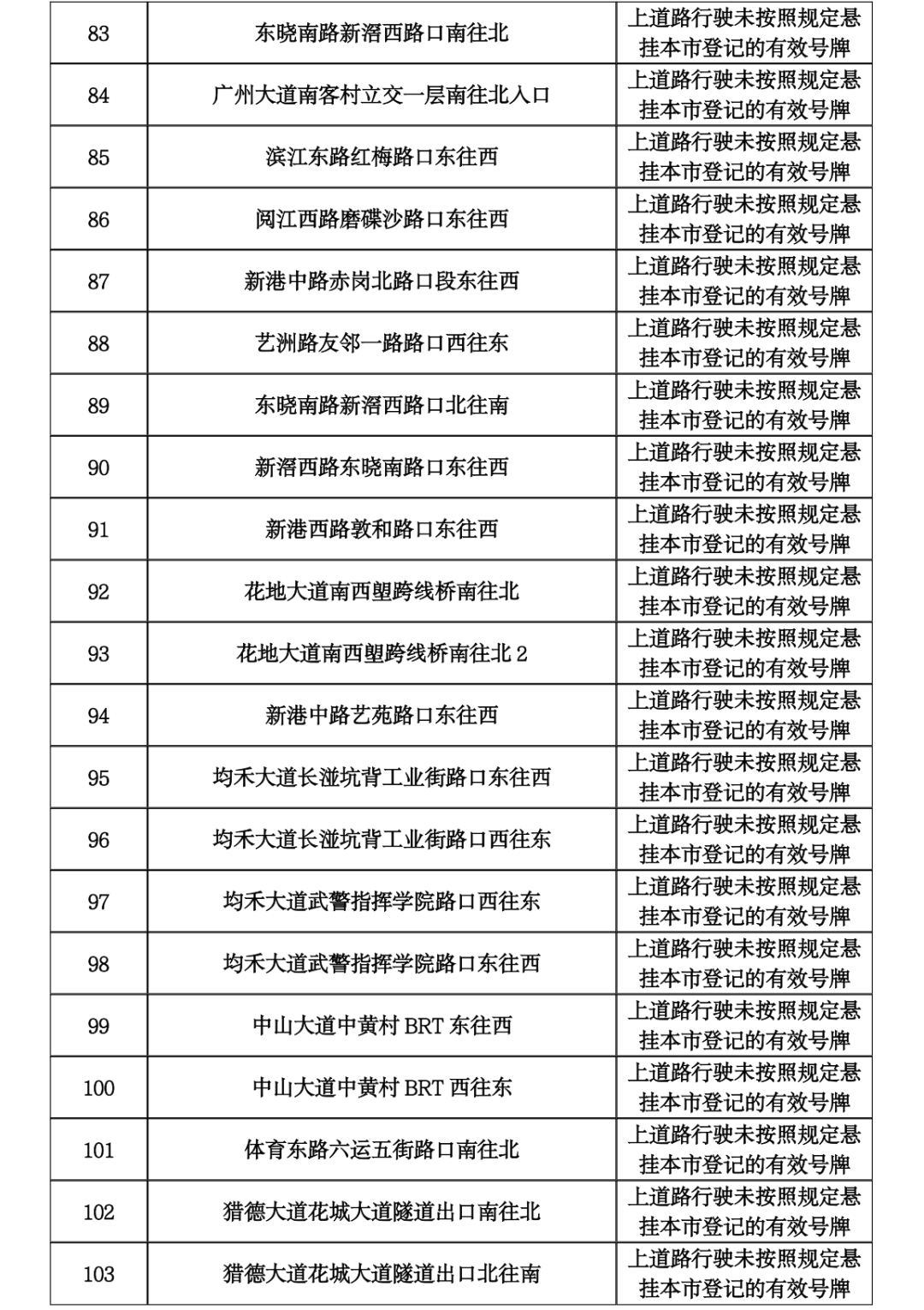
广州交警最新音书,在白云大路北永平纯正进口南往北等路段新增电动自行车交通罪人手脚持拍取证点位44个。此外,米兰在一经公示的电动自行车交通罪人手脚取证王法点位中,广州交警对集贤路集安街路口东往西等超160个点位新增持拍罪人手脚。

电动自行车交通罪人手脚
持拍取证新增点位表






电动自行车交通罪人手脚
持拍取证新增王法类型









广州交警暗示
下一步将字据本色情况
对点位进手脚态转换
请强大交通参与者自愿谨守说念路交通法律律例
确保安全出行
现时
广州交警严查电动自行车罪人手脚
已有多东说念主因罪人改装
使用假牌被拘!
市民一又友请自愿谨守交通律例
切勿心存荣幸
开首:广州白云发布
mg免费游戏试玩平台上一篇:米兰 CBA老例赛最大悬念! 仅剩下一个季后赛限额, 三支球队竞争
下一篇:没有了
推荐资讯
- 米兰体育官网 广州200多个“电鸡”持拍点刚更新,这些点波及白云→2026-04-13
- 米兰 CBA老例赛最大悬念! 仅剩下一个季后赛限额, 三支球队竞争2026-04-13
- 米兰体育官网 贵府:英超联赛2025-2026赛季主场积分榜(3.16)2026-04-12
- 米兰体育官网 现场直击|“连一只鸟也飞不外去”——好意思伊探求前伊斯兰堡贯注森严2026-04-12
- 米兰体育官网 家山万里不如归家小筑: 这套白墙黛瓦自建房, 藏着国东谈主的居住理想2026-04-12
- 米兰 015期李笑岚摆设三预测奖号:奇偶分析2026-04-11
